监管新规重塑期货行业生态 “重资本时代”正加速到来
来源于:本站
发布日期:2026-04-21


证券时报记者 许孝如
自2022年8月《期货和衍生品法》施行后,中国证监会时隔三年多就《期货公司监督管理办法(征求意见稿)》(以下简称《办法》)及配套实施规定公开征求意见。本轮修订,也被视为对期货行业监管框架的一次系统性重构。
多位业内人士表示,此次《办法》以“业务归位、资本约束、穿透监管、平稳过渡”为核心主线,标志着行业将由此前的规模扩张阶段,全面转向以资本实力、专业能力和风控水平为核心的高质量发展新阶段。
资本门槛分层设定 行业步入重资本时代
从制度设计上看,《办法》最引人关注的变化之一,是建立起清晰的资本约束阶梯。
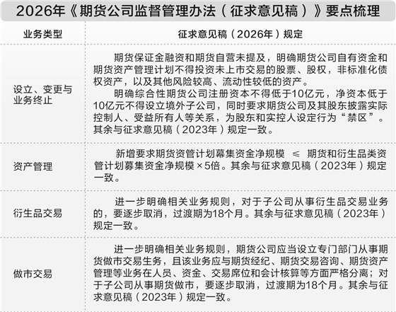
根据征求意见稿,期货公司从事不同业务对应着差异化的注册资本要求——期货公司从事境内期货经纪业务的,注册资本不低于人民币1亿元;从事境内期货经纪和期货交易咨询业务的,注册资本不低于人民币2亿元;期货公司从事期货做市交易、衍生品交易、期货资产管理业务等任一交易类业务的,注册资本不低于人民币5亿元;经营两种以上交易类业务的,注册资本不低于人民币10亿元。
与此同时,监管同步绑定净资本指标,并对业务增设设置“间隔期”(至少6个月),强化资本与业务扩张之间的约束关系。
格林大华期货副总经理、首席专家王骏认为,按基础类、交易类业务设置1亿元、2亿元、5亿元、10亿元四档注册资本门槛,同步绑定净资本要求,将加速行业“扶优限劣”,推动资源向头部机构集中。
南华研究院高级总监边舒扬则指出,阶梯式资本门槛的确立,意味着行业正式进入“重资本时代”。一方面,这将倒逼中小机构补充资本或寻求兼并重组;另一方面,头部公司凭借资本与信用优势,有望进一步扩大业务规模。
从更深层次来看,资本约束不仅是规模门槛,更是风险约束与能力筛选机制,本质在于推动行业由“牌照驱动”向“资本+能力驱动”转型。
子公司监管收紧 业务模式迎来重构
在业务模式层面,《办法》亦作出关键性调整,将境内子公司开展的金融业务全部收归期货公司经营,将原本由风险管理子公司经营、期货业协会备案准入和自律管理的期货做市交易、衍生品交易业务,改由期货公司经营,并实施许可准入和行政监管。
同时,对子公司的设立与层级进行严格限制——期货公司设立境内子公司,最近6个月净资本不得低于5亿元;期货公司设立境外子公司,最近6个月内净资本不得低于人民币10亿元;境内子公司不得再设子公司,境外最多设一级子公司。
此外,对于在《办法》施行之前子公司已经从事期货做市交易业务和衍生品交易业务的,要逐步取消;在《办法》施行18个月后,不得从事期货做市交易业务和衍生品交易业务。
业内人士普遍认为,这一调整将从根本上压缩监管套利空间。王骏表示,业务从“子公司备案”转向“母公司持牌经营”,叠加18个月过渡期与12个月业务申请绿色通道安排,有助于实现监管平稳落地,同时彻底打破此前部分机构通过子公司开展高风险业务的路径依赖。
边舒扬认为,此举不仅强化了监管,更是行业格局重塑的起点。随着业务回归母公司本部,资本实力将成为分水岭——净资本不足10亿元的机构,将难以布局境外业务与创新业务;头部机构则有望通过资本壁垒获取更多业务牌照,推动牌照价值重估。
“在这一背景下,中小机构要么坚守传统经纪业务,要么向区域化、专业化方向转型,比如深耕特色农产品衍生品服务等细分领域。”边舒扬说。
资管业务去通道化 回归风险管理本源
针对近年来备受关注的期货资管业务,《办法》还释放出了明确信号——去通道化、回归本源。
根据规定,期货公司设立的期货资产管理计划募集资金净规模,不得超过其设立的期货和衍生品类资产管理计划所募集资金净规模的5倍。同时,不得投资于未上市交易的股票、股权,非标准化债权资产。
《办法》还提到,期货公司设立的其他类型期货资管计划,应运用期货或衍生工具,对资产管理计划配置的资产进行风险管理。
边舒扬指出,这一安排直指行业长期存在的“通道化”问题,将显著压缩以通道为主的业务空间,加速行业出清,而具备主动管理能力和衍生品运用能力的机构,将在新一轮竞争中占据优势。
与此同时,《办法》还通过对子公司层级限制与分支机构在结算、风控、资金、财务上的“四统一”管理,从制度上阻断风险跨层级传导的路径。
从短期看,过渡期安排有助于缓冲行业调整压力。而从长期看,监管导向已十分明确——资源将持续向合规性强、专业能力突出的机构集中。王骏表示,《办法》通过业务归位、资本约束、穿透监管、平稳过渡“四大支柱”,构建适配实体经济的期货公司监管新体系,对行业高质量发展具有里程碑意义。
温馨提示:本站所有文章来源于网络整理,目的在于知识了解,文章内容与本网站立场无关,不对您构成任何投资操作,风险 自担。本站不保证该信息(包括但不限于文字、数据、图表)全部或者部分内容的准确性、真实性、完整性、原创性。相关信 息并未经过本网站证实。
分享到




